为全面落实立德树人根本任务,加快构建“三全育人”大思政格局,充分发挥“一站式”学生社区在思想引领、发展指导、生活保障等方面的“前哨”优势,努力形成新时代高校学生教育管理的新范式新经验,马克思主义学院遴选骨干师资力量深入“一站式”学生社区开展理论宣讲活动。
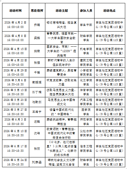
本次活动采取讲座形式开展,活动旨在引导大学生深刻领会国家发展蓝图,厚植学生家国情怀,培养正确价值取向,在新时代的伟大征程中,将个人理想融入到国家发展大局,让青春在全面建设社会主义现代化国家的火热实践中绽放时代光彩。本学期宣讲活动具体安排如下:

请相关二级学院优先选派学生干部、团员参加,每场活动参加学生人数为24人,学生需携带本子和笔,提前10分钟到场(如遇节假日或其他特殊情况,活动时间调整,届时会提前通知各二级学院)。
